基于CloudOS落地云原生平台
多云纳管
一站管理
研发效率
显著提升
应用管理
一站式支持
使用的产品和服务
章鱼博士:基于CloudOS落地云原生平台

项目背景

章鱼博士智能技术(上海)有限公司将蜂巢能源及章鱼博士的软件系统通过云原生平台纳管起来,提供自动化部署和运维、自动化测试等能力,提升开发效率,提高项目交付速度,保障开发质量:

1、企业云数字化转型、先建设云原生技术平台,反向推动业务升级;

2、企业降本增效、避免重复建设、资源浪费;

3、IT部门提供技术服务更好服务于业务部门,让月迭代逐步走向周、日、时迭代


业务挑战及痛点

1、传统行业云原生技术转型,对云原生技术有认知偏差。

2、建设统一的云原生技术平台,支撑各条业务线快速迭代与业务稳定。

3、多云多中心统一运维与调度管理。

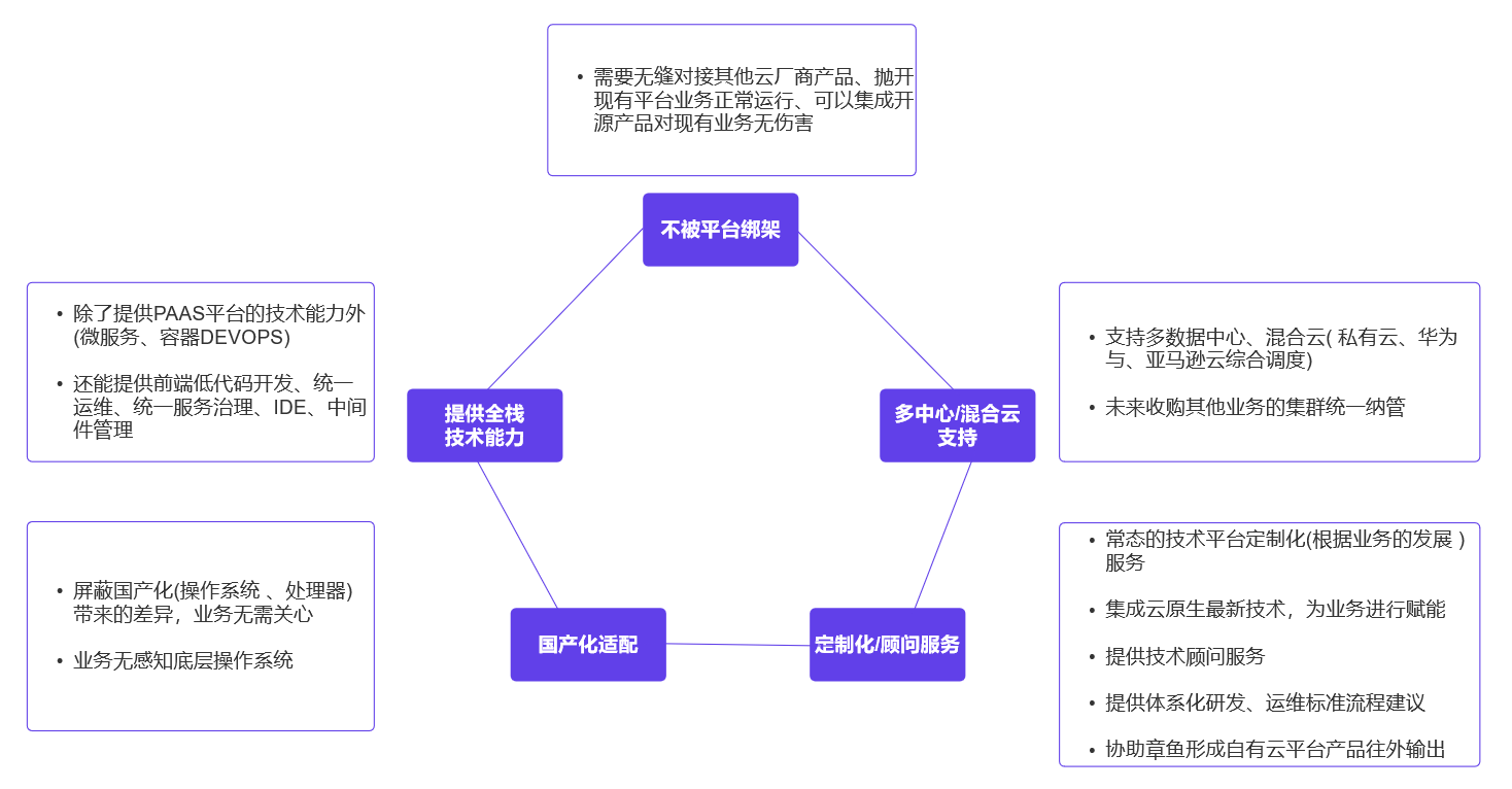
4、不能被云厂商绑架,需要集成现有技术服务;未来出海需要支持多公有云与集成共有云。

5、一款轻量、易操作的云原生开发管理平台,同时需要兼容国产化。


新能源行业云原生平台

建设内容

1、提供横向技术咨询,梳理章鱼云原生技术使用现状,给与未来云原生平台建设指引。

2、提供云原生开发管理平台(CloudOs)一体化云原生开发测试管理平台,提供低代码托拉拽、有代码在线IDE、应用在线架构设计、发布构建、在线测试、服务治理、运维监控核心模块,助力企业应用快速开发、测试、上线与升级。

3、提供多集群管理,同时支持私有云、公有云、尤其未来对接海外亚马逊云。

4、应用商店,提供开源、商业中间件,让开发测试阶段快速使用与释放


章鱼博士云原生平台


带来的效果

1、应用开发和部署的效率:云原生开发平台提供了一系列的工具和技术,可以帮助快速构建、测试和部署应用程序,从而提高开发和部署的效率。(解决用户快速发布,在运维人员不足,又要多生产基地的部署及运维)

2、安全性和合规性:云原生开发平台提供了一系列的安全性和合规性功能,可以帮助保护应用程序和数据的安全性。例如,云原生开发平台支持身份验证和访问控制,可以限制用户对应用程序和数据的访问权限。(为自主可研建立统一标准)

3、应用的可靠性和稳定性:云原生开发平台采用容器化技术,可以将应用程序和依赖项打包成容器,从而提高应用的可靠性和稳定性。此外,云原生开发平台还提供了自动化的容错和恢复机制,可以在应用出现故障时自动进行修复。(稳定压倒一切)

4、资源的高效利用:云原生开发平台可以根据应用程序的需求自动调整资源的分配,从而实现资源的高效利用。此外,云原生开发平台还支持多租户模式,可以将资源进行隔离和共享,从而进一步提高资源的利用率。

5、平台生态:为客户提供一个行业数字化能力输出的平台,把内部沉淀的行业实践和经验通过服务的方式对外输出。



更多客户案例
一步之遥...
烦请您告知一些信息,以便我们更好地服务您。表单提交后立即自动转入下载/体验页
非常感谢您的关注、支持和理解!
获取验证码
提交成功
全站资源均可下载或浏览
立即获取
云原生厂商 云原生技术服务商
在云原生时代,ok138cn太阳集团创新致力于通过赋能开发者,实现企业快速迭代与交付,大幅提升创新效率。
产品下载